10 年
手机商铺
公司新闻/正文
154 人阅读发布时间:2025-11-05 11:11
长期以来,疾病生物标志物的发掘多局限于单一疾病的“病例-对照”研究,缺乏跨疾病的系统性比较,导致许多候选标志物因特异性不足而在临床转化中折戟。此外,疾病表型的复杂性和重叠性进一步增加了生物标志物发现的挑战性,导致仅有少数研究能够成功转化到临床实践。
10月9日,来自瑞典、土耳其、英国、挪威、美国共5个国家的100余位研究人员组成的团队联合在《Science》(IF=45.8)期刊发表了题为“A human pan-disease blood atlas of the circulating proteome.”的研究成果,针对来源于8262名个体的9027例血浆样本开展蛋白质组学分析,绘制了跨越59种疾病的血浆蛋白质组学全景图谱,基于机器学习算法构建疾病特异性蛋白质标志物,为临床研究、早期疾病检测、患者分层和治疗监测提供科学依据,同时探索疾病间的共享和特异性蛋白质变化模式,推动精准医疗的发展。

研究样本
来源于8262人的共9027份血浆样本,包含:
健康队列:源自瑞典心肺生物影像研究(SCAPIS)生物库的96名50~65岁成年人(SCAPIS),随访2年,6次采样;来自BAMSE出生队列的100名个体,分别在4、8、16、24岁时采样。
疾病队列:跨越涵盖心血管疾病、代谢类疾病、癌症、精神疾病、自身免疫病、感染类疾病、儿科疾病7大类共59种疾病的6074例样本。
癌症验证队列:涵盖乳腺癌、肺癌、前列腺癌、结直肠癌、卵巢癌5种癌症的1992例样本。
研究亮点
构建第一个跨疾病血浆蛋白质组图谱,覆盖59种疾病;
揭示个体蛋白质组的长期稳定性,支持个性化健康监测;
识别年龄、性别、BMI对蛋白质组的系统性影响;
发现疾病共享蛋白质特征,挑战传统病例-对照研究的特异性;
开发机器学习模型,可预测年龄、性别、BMI和疾病状态;
验证部分癌症标志物在早期诊断中的潜力,尤其是肺癌。
研究结果
一、纵向健康队列:个体具有独特且长期稳定的血液蛋白质组特征
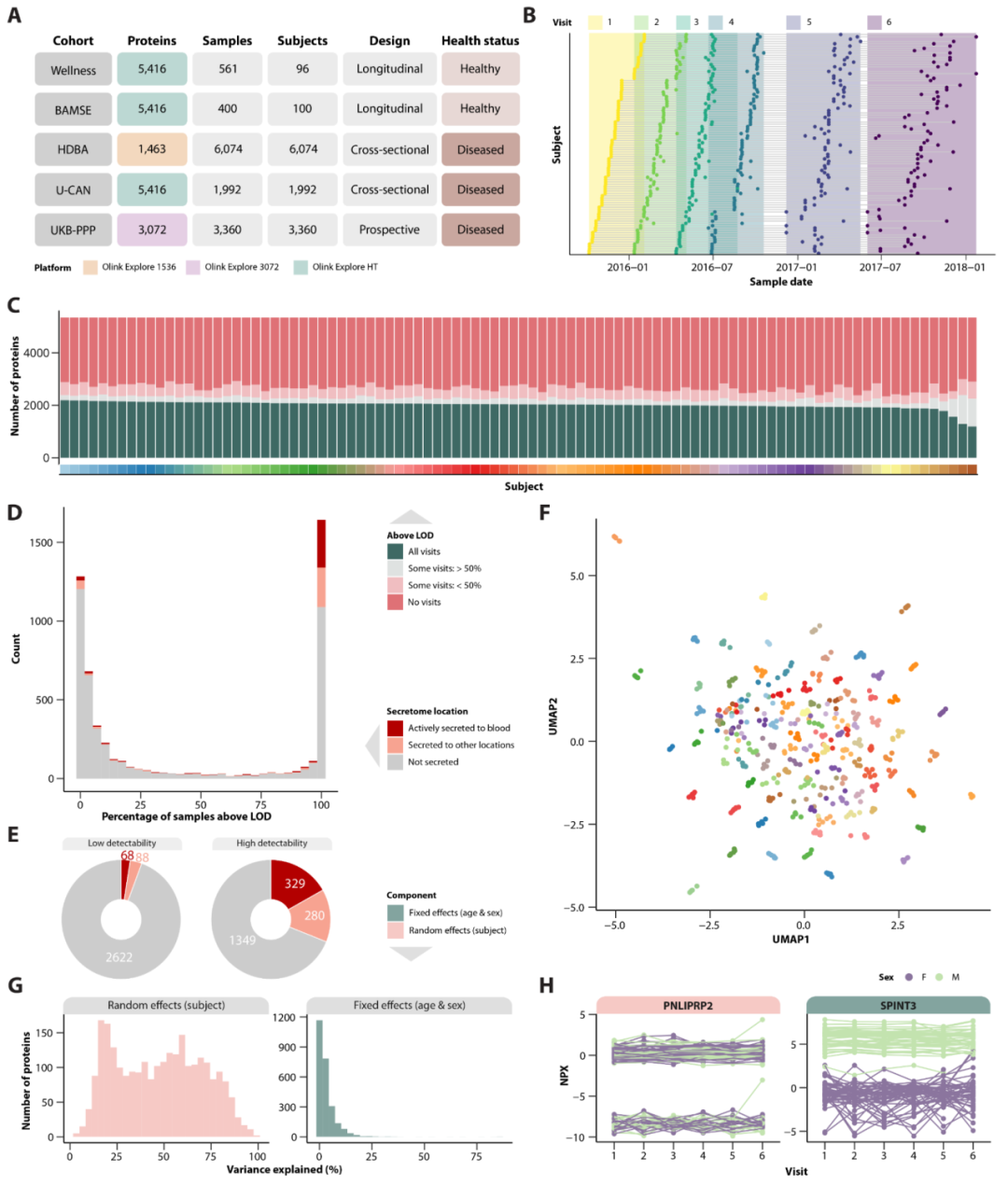
为建立健康个体的核心蛋白质组基线,对96名50~65岁的健康个体进行2年随访,对6次采血样本进行纵向分析,平均每个个体可稳定检测到2014种蛋白质。可稳定检测到的蛋白质中,62%为Human Protein Atlas(HPA)数据库注释的“主动分泌到血液”蛋白(如白蛋白、免疫球蛋白),38%为细胞内蛋白。混合效应模型分析显示,大多数蛋白质的变异主要来源于个体差异,而非年龄或性别等固定因素。这一发现证实了个体具有独特且长期稳定的血液蛋白质组特征,为健康人蛋白质组建立了重要基线参考。

图1 纵向健康蛋白质组分析
二、儿童期血液图谱:青春期是蛋白质组重编程的关键转折期
为探索从儿童到成年期血浆蛋白质组的动态变化,对100名个体在4、8、16、24岁共4个时间点进行纵向追踪分析,发现青春期到成年期蛋白质组发生显著转变,年龄和性别对发育期蛋白质丰度有重大影响。发育特异性蛋白质(如参与牙釉质形成的AMBN)的丰度在发育期快速下降,而性别特异性蛋白质(如INSL3、EDDM3B、SPINT3)在男性青春期显著增加。这些变化反映了生长发育过程中的组织重构、性激素调节等生物学过程,为理解儿童发育障碍和青春期相关疾病提供了分子基础。

图2 从儿童期到成年期血浆蛋白质组的动态变化
三、泛疾病血液图谱:揭示传统标志物真实特异性有限
为克服传统“病例-对照”研究的局限性,通过对涵盖59种疾病的6074个患者血浆样本进行大规模蛋白质组分析构建人类疾病血液图谱,以识别真正特异性的生物标志物。采用差异丰度分析和机器学习方法将每种疾病与健康人群、同类疾病及其他所有疾病进行多重比较,发现许多在单一疾病中看似特异的蛋白实际在多种疾病中共享,例如FGF1在胰腺癌中升高但在细菌感染中也升高,CES3在自身免疫病中升高但在登革热中也升高,GSTA3在肝癌中升高但在其他肝病中也升高。这凸显了跨疾病比较对于验证标志物特异性、避免误诊的至关重要性。

图3 泛疾病资源分析
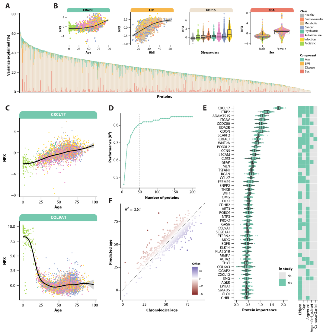
四、血浆蛋白质组变异贡献分析:疾病状态是变异最大来源
为量化年龄、性别、BMI和疾病状态对血浆蛋白质变异的影响程度,通过方差分析(ANOVA)发现疾病状态是血浆蛋白质组变异的最大来源,远超过其他人口统计学因素。研究识别了各因素的代表性蛋白质:GDF15-疾病、EDA2R-年龄、LEP-BMI、CGA-性别,为理解血浆蛋白质组变异来源提供了重要依据。
此外,该研究通过Lasso机器学习模型成功构建了基于50种蛋白质的年龄预测模型(R²=0.85,AUC = 0.99),识别了年龄相关蛋白质特征,如CXCL17随年龄逐渐增加、COL9A1儿童期高青春期后稳定在低水平。模型预测年龄与实际年龄高度相关,与之前研究发现的年龄蛋白质签名有显著重叠。

图4 泛疾病队列中血浆蛋白质组的变异性
五、泛疾病队列分析:疾病间共享免疫代谢通路
为了在全局视角下理解不同疾病间的相似性与独特性,对59种疾病的蛋白质组特征进行整合分析,发现不同疾病具有独特的蛋白质组聚类模式:儿科系统性炎症疾病显示最极端的血浆图谱,肝脏疾病、感染性疾病分别形成特征鲜明的聚类。许多疾病共享大量差异蛋白,这些蛋白显著富集在免疫反应和代谢通路中,揭示了不同疾病背后共同的分子机制,同时也解释了为何在复杂的真实世界背景下进行疾病分类更具挑战性。

图5 泛疾病总览
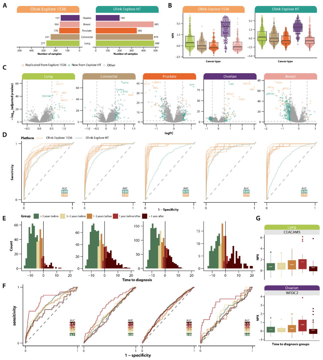
六、五大癌症血液蛋白质组验证:确认关键蛋白标志物
为了提升对常见癌症的识别能力,该研究对乳腺癌、肺癌、前列腺癌、结直肠癌、卵巢癌5种癌症进行了深入的验证分析,通过对包含1992例样本的验证队列进行血浆蛋白质组检测,研究不仅确认了如PAEP在卵巢癌中稳定升高,还发现了多个新的潜在标志物,如LACRT-乳腺癌、POF1B-结直肠癌、CEACAM6-肺癌、CRB2-卵巢癌、ACP3-前列腺癌。机器学习模型表明,肺癌、结直肠癌和卵巢癌的分类性能稳健,但乳腺癌和前列腺癌的区分仍具挑战,指明了未来研究需要重点突破的方向。
利用英国生物样本库(UKB)的前瞻性数据,将训练好的癌症分类模型应用于诊断前不同时间点采集的血样。结果显示,对于肺癌,即使在诊断前数年,模型也能展现出一定的预测能力(AUC≈0.7);而卵巢癌的信号仅在临近诊断时出现,前列腺癌则基本无法预测。这凸显了将蛋白质组用于早期检测的巨大潜力与当前局限,强调未来需专注于如肺癌等更具可行性的癌种。

图6 五种主要癌症标志物的验证
研究结论
该研究通过大规模、跨疾病、高通量血浆蛋白质组分析,构建了第一个涵盖59种疾病的血液蛋白质组图谱。研究不仅证实了个体蛋白质组的稳定性,还系统揭示了年龄、性别、BMI和疾病状态对血浆蛋白质组的深远影响。通过机器学习模型,研究实现了生物学年龄的高精度预测,并验证了部分癌症早期诊断的可行性。此外,研究强调跨疾病比较在标志物发现中的重要性,揭示了疾病间共享的蛋白质特征,为未来精准医学和疾病机制研究提供了宝贵资源。
青莲百奥血浆蛋白质组学
青莲百奥针对血浆蛋白质组研究瓶颈,基于“蛋白冠”及Vroman效应,推出专利产品低丰度蛋白富集磁珠试剂盒(MagicOmics DMB),搭配自动化样本前处理机器人,极大地优化精简样本前处理流程。针对队列标志物筛选、风险预测、患者分型分析需求,青莲百奥推出疾病标志物筛选、预后标志物筛选、分子分型高级分析报告。步骤虽繁必不敢省人工,试剂虽贵必不敢减物力,青莲百奥助您在科研的海洋中乘风破浪。

参考文献:
Álvez MB, Bergström S, Kenrick J, et al. A human pan-disease blood atlas of the circulating proteome [J]. Science. 2025 Oct 9:eadx2678.