10 年
手机商铺
公司新闻/正文
141 人阅读发布时间:2025-11-05 11:13
植物在生长过程中必须平衡免疫防御与生长发育,这一过程被称为“生长-免疫权衡”。细胞膜上的免疫受体,如FLS2、PEPR1等,通过内吞作用被调控,从而影响免疫信号的激活或衰减。棕榈酰化(S-酰化)是一种可逆的蛋白质脂质修饰,调控多种植物免疫相关蛋白的膜定位与功能。BONZA11(BON1)是一个钙依赖性磷脂结合蛋白,参与植物发育与免疫平衡,但BON1是否受棕榈酰化动态调控以及其如何影响内吞作用仍未知。
2025年10月10日,华南师范大学阳成伟教授和赖建彬教授团队,在Molecular Plant (IF=24.1)发表文章“ Reversible S-acylation of BONZAI1 orchestrates the internalization of immune receptors to balance plant development and immunity”。该研究通过鉴定BON1蛋白的可逆棕榈酰化修饰及其调控酶PAT14与ABAPT11,发现了该动态修饰通过控制BON1与网格蛋白CLC3的互作,从而精确调控免疫受体的内吞过程,最终在分子水平上实现了植物发育与免疫之间的平衡。


研究亮点
首次揭示BON1通过可逆棕榈酰化调控内吞作用,连接免疫受体内化与植物发育-免疫平衡。
发现BON1的棕榈酰化由PAT14催化,而去棕榈酰化由ABAPT11介导,且ABAPT11受水杨酸(SA)诱导表达。
提出动态棕榈酰化通过调控BON1与介导内吞的网格蛋白CLC3及免疫受体(如PEPR1)的互作,精确控制内吞效率,避免免疫信号过度激活。
研究结果
一、棕榈酰化对BON1的定位和功能至关重要
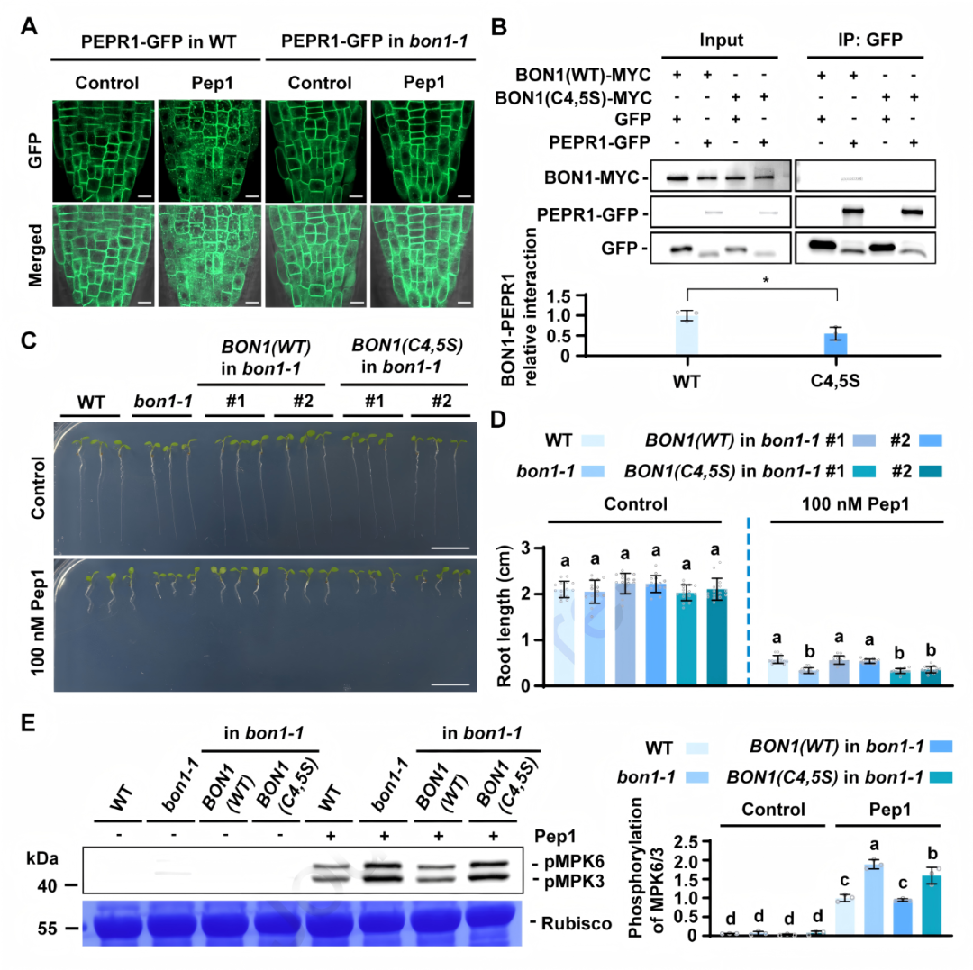
该研究发现拟南芥BON1蛋白会发生棕榈酰化修饰,其N端C4和C5半胱氨酸是主要修饰位点。使用棕榈酰化抑制剂2-BP或突变C4、C5位点(C4,5S)会导致BON1从细胞膜错误定位到胞内焦点(与内吞标志FM4-64共定位)。在bon1突变体中,回补野生型BON1可恢复其发育缺陷和免疫基因(SNC1、PR1)表达,但C4,5S突变体无法回补。
结论:棕榈酰化是BON1定位于细胞膜并行使功能的必要条件。

二、BON1通过棕榈酰化调控与CLC3的互作及内吞过程
为了探究BON1在植物内吞过程中的调控机制,酵母双杂交和Co-IP实验证明BON1与网格蛋白轻链CLC3直接互作,且C4,5S突变增强二者互作。bon1突变体内吞作用(FM4-64内化)显著减弱,回补野生型BON1可恢复,但C4,5S突变体无效。
结论:棕榈酰化动态调控BON1与CLC3的互作,进而精确控制内吞作用。

三、BON1的棕榈酰化调控PEPR1内化及Pep1响应
进一步,该研究以植物激发子肽(Pep1)受体PEPR1作为免疫受体内化指标,探究BON1在植物免疫中的作用。发现Pep1(免疫激发子)诱导PEPR1内化,该过程在bon1突变体中受阻。C4,5S突变体无法恢复Pep1诱导的PEPR1内化,且与PEPR1的互作减弱。bon1突变体对Pep1的免疫响应(ROS爆发、MAPK磷酸化)过度激活,而野生型BON1可抑制该现象。
结论:BON1通过棕榈酰化依赖的内吞作用负调控免疫受体信号,防止免疫过度激活。

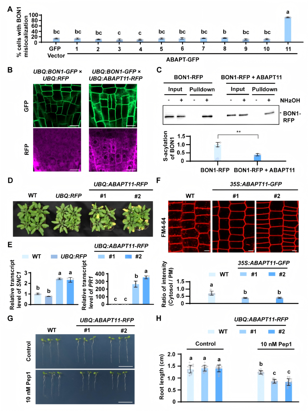
四、ABAPT11介导BON1去棕榈酰化以调控免疫响应
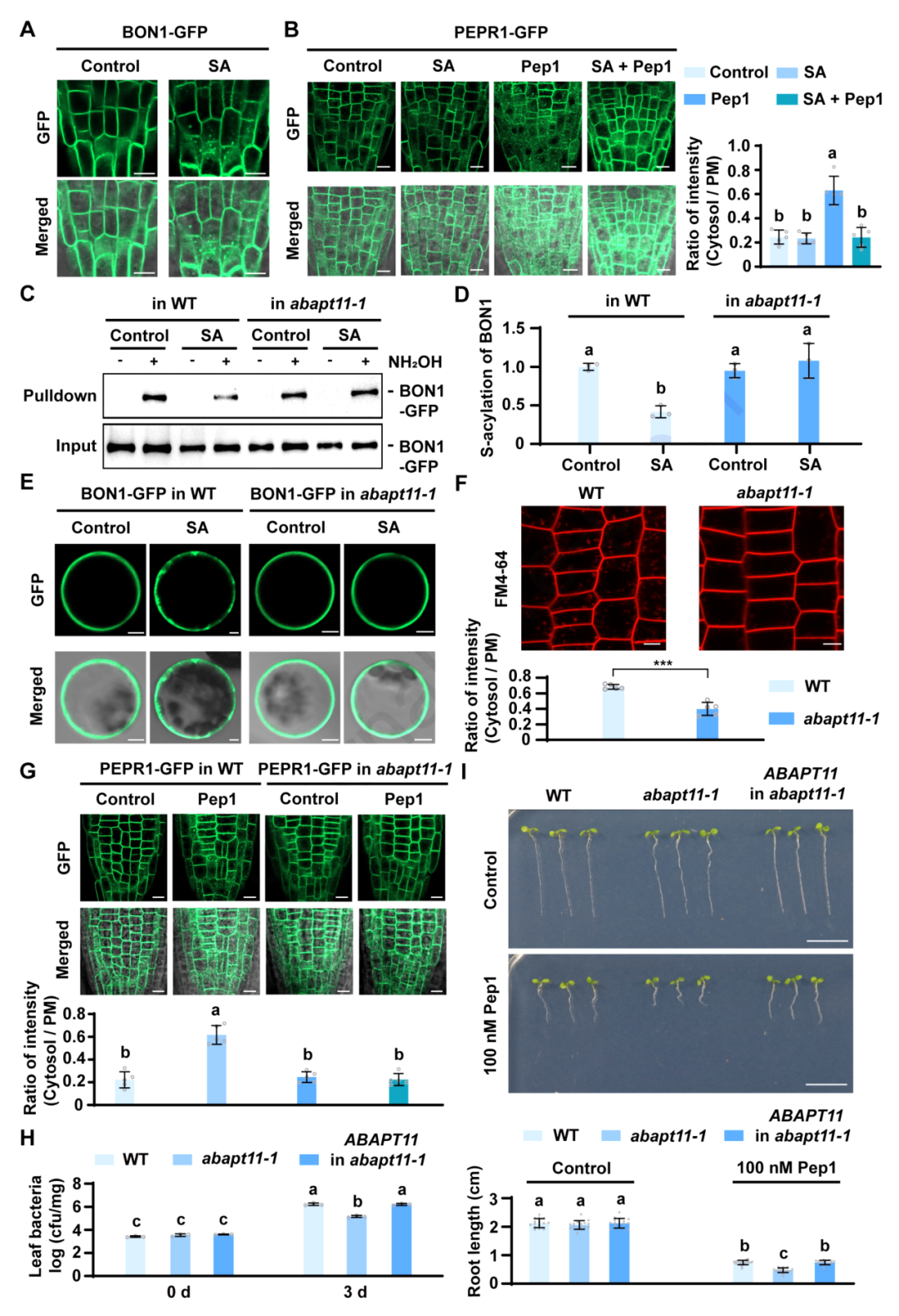
棕榈酰化是一种可逆的翻译后修饰,通过筛选发现ABAPT11是BON1的去棕榈酰化酶,其过表达导致BON1错误定位并抑制内吞。且水杨酸(SA)处理诱导ABAPT11表达,促进BON1去棕榈酰化和内化,从而增强免疫响应。abapt11突变体内吞作用缺陷,且对Pep1的免疫响应增强。
结论:ABAPT11通过去棕榈酰化动态调控BON1功能,SA通过诱导ABAPT11放大免疫信号,影响内吞和免疫平衡。

五、PAT14是BON1的棕榈酰化酶,参与内吞与免疫平衡
根据前期研究基础发现PAT14与BON1互作并催化其棕榈酰化,pat14突变体中BON1膜定位减弱且内吞作用下降。pat14突变体免疫基因表达升高,对病原菌抗性增强,但发育受阻。过表达PAT14同样导致免疫响应过度,表明BON1棕榈酰化水平需受到精确调控才能保证植物正常生长。
结论:PAT14与ABAPT11共同维持BON1棕榈酰化的动态平衡,确保内吞作用正常进行。

研究结论
本研究揭示了BON1通过可逆棕榈酰化(由PAT14和ABAPT11调控)精确控制免疫受体的内吞作用,从而维持植物发育与免疫的平衡。在正常条件下,棕榈酰化的BON1促进受体内化以衰减免疫信号;在SA存在时,ABAPT11介导的去棕榈酰化减弱内吞过程,放大免疫响应。该机制为作物抗病性与产量平衡的遗传改良提供了新靶点。
青莲百奥修饰组学解决方案
青莲百奥修饰蛋白组学产品线升级,不仅精心打磨了经典修饰产品线(如磷酸化、糖基化、泛素化等),同时开拓了一系列新型修饰产品线(如乳酸化、棕榈酰化、琥珀酰化、氧化还原等)。现凭借先进的高分辨率、高灵敏度质谱技术,积累了丰富的修饰组学研究经验,提供深入的生物信息学分析报告,为科研工作的深入探索和成果的有效转化提供强有力的支持。