10 年
手机商铺
公司新闻/正文
36 人阅读发布时间:2025-12-02 11:16
感染性伤口的治疗面临多重挑战,包括自我修复能力有限、细菌感染持续、炎症反应迁延不愈及伤口微环境氧化应激等问题。SAAP148等抗菌肽虽对耐药病原体有抑制作用,但因易快速失活和突释效应,临床应用受限。
2025年11月17日,西北大学陈卓玥教授与香港理工大学赵昕教授团队联合在Advanced Science(IF=14.1)在线发表了题为“RADA16 and SAAP148 Peptide‐Modified Collagen Self‐Assembled Hydrogels for Accelerated Healing of Infected Wounds”的研究论文。本研究开发了一种由Ⅰ型胶原蛋白(Col I)与自组装肽RADA16构建了新型无需化学交联的纳米‑微米结构水凝胶(Col I-RADA16, CR)。该材料不仅促进成纤维细胞粘附、迁移与增殖,在载入抗菌肽SAAP148后(Col I‑RADA16‑SAAP148, CRS),进一步发挥协同抗菌、调控巨噬细胞极化及加速感染伤口愈合的作用。并基于空间蛋白质组学分析小鼠感染皮肤组织,深入揭示了CRS促进伤口愈合的分子机制。
其中,北京青莲百奥生物科技有限公司为该研究提供空间蛋白质组学技术服务。

主要结论
Col I、CR和CRS结构特征
质谱(MS)和高效液相色谱(HPLC)验证RADA16和SAAP148的分子量与纯度均符合实验要求。结构表征证实Col I和CR均能自组装形成纤维结构,冷冻电镜中显示SAAP148以纳米颗粒形式负载于CRS纤维表面(图1D)。分子对接显示RADA16与SAAP148均可通过多个氢键等非共价相互作用与Col I稳定结合(图1E、G)。静电势能图表明RADA16和SAAP148均结合在Col I的负电荷和正电荷区域之间(图1F、H)。

图1: Col I、CR 和 CRS 结构特征
Col I、CR和CRS水凝胶的稳定性
分子动力学模拟中数据显示,抗菌肽的稳定性显著优于Col I。Rg值的分析表明,Col I保持相对较小的Rg,表明结构更紧凑。相比之下,抗菌肽具有较大的Rg值,表明构象更伸展。然而,Col I和抗菌肽的Rg值都显示出大幅波动,表明其结构内部发生了多次构象变化。进一步使用胶原酶和模拟体液(SBF)检测了复合水凝胶的降解情况,以评估其在体内的生物稳定性,结果证实Col I、CR和CRS在体内主要被胶原酶降解,而不仅限于一种胶原酶(图2O)。

图2 Col I、CR和CRS水凝胶的稳定性
CR以及CRS生物性能评价
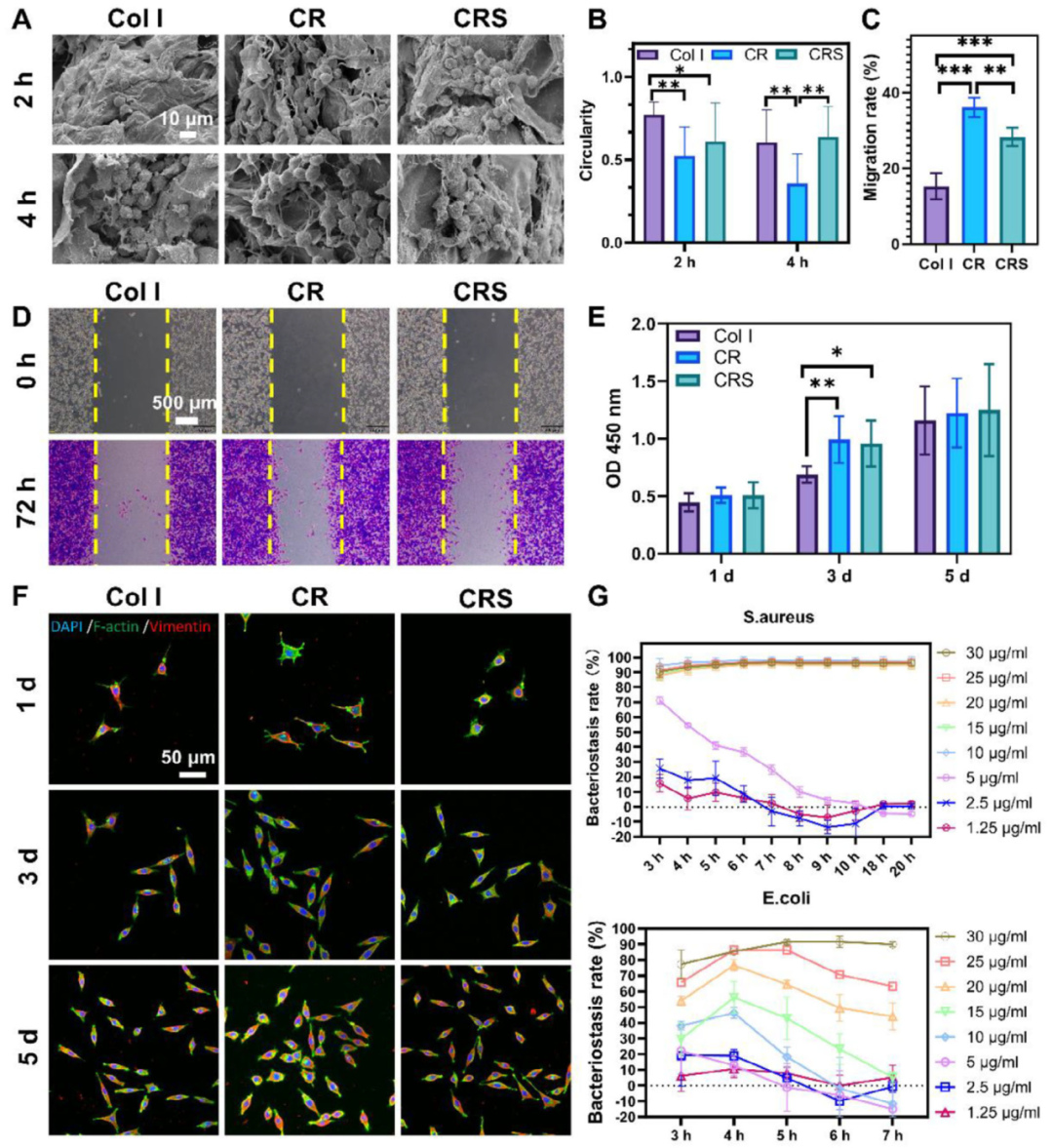
细胞层面,CRS能显著促进成纤维细胞的粘附、迁移和增殖(图3A-F)。抗菌方面,CRS负载的SAAP148对革兰氏阳性菌和革兰氏阴性菌(如大肠杆菌)均表现出有效抑制能力(图3G)。止血评价结果表明,CR和CRS在止血效果上具有显著优势,能快速凝血、减少失血量,并能模拟天然纤维蛋白网络的结构。

图3 CRS对细胞活力以及抑菌效果的影响
CRS对感染伤口愈合的影响及机制分析
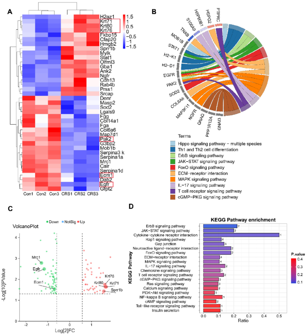
小鼠全层皮肤感染伤口模型中,与对照组相比,CRS在所有术后时间点均表现出更优的疗效,显著缩小了伤口面积。为了进一步阐释CRS对感染伤口愈合的机制,研究人员对术后第18天对CRS治疗组及对照组的愈合皮肤组织区域进行显微切割,并进行空间蛋白质组学分析(由青莲百奥提供空间蛋白组学技术服务)。蛋白质组学分析发现,CRS处理后的皮肤组织中存在显著的差异蛋白表达,其中包括ERBB/MAPK、Ras、PI3K-AKT等信号通路的富集(图4B,D);同时,部分差异蛋白均与皮肤组织修复相关(图4A,C)。免疫荧光染色进一步显示,与对照组相比,CRS处理组组织中成纤维细胞活性增强且Col I沉积增加,证实其具有更优的真皮再生能力。

图4:空间蛋白质组结果分析
基于空间蛋白组学数据,研究人员绘制了伤口愈合相关信号通路(图5)。EGFR通过Ras/ERK、PAK/JNK或PI3K/AKT信号通路调控细胞增殖、血管生成与蛋白质合成,而CRS治疗后PAK1/2水平降低,可通过IκBα/p50/p65轴抑制TNF-α、IL-1、IL-6等炎症细胞因子表达。这些协同机制共同调控炎症反应与组织修复的平衡,使CRS成为一种突破性疗法,能够在急性和慢性伤口中实现无疤痕、功能成熟的修复效果。

图5:CRS组参与调控与细胞活性相关的信号通路
研究结论
综上所述,本研究开发的CRS水凝胶展现出卓越的三重协同功效:具备低于20秒的快速止血能力、抗菌成分持续释放、免疫豁免型再生的独特优势。该研究重新定义了生物材料设计,为临床治疗提供了全新解决方案。
青莲始终以前沿技术和专业服务,助力客户攀登科研高峰!
参考文献
Qian Liu,Jiawei Wu,Ho-Pan Chen,Yifan Zhang,Xueliang Peng,Fulin Chen,Xin Zhao,Zhuoyue Chen. RADA16 and SAAP148 Peptide‐Modified Collagen Self‐Assembled Hydrogels for Accelerated Healing of Infected Wounds. Advanced Science.2025 Nov 16:e19504.doi: 10.1002/advs.202519504. Online ahead of print.