10 年
手机商铺
公司新闻/正文
70 人阅读发布时间:2025-12-02 11:14
异柠檬酸脱氢酶(IDH)突变型星形细胞瘤是一种侵袭性强的可塑性脑肿瘤,被认定为成人弥漫性胶质瘤的主要亚型之一,虽然分子诊断已改善患者管理,但肿瘤异质性导致预后差异巨大,仍是致命性脑肿瘤。目前WHO分类主要依赖CDKN2A/B缺失作为高风险标志物,但许多缺乏该标志物的患者仍出现快速进展和耐药。虽然基因组和转录组研究揭示了一些分子特征,但蛋白质组学层面的分类体系仍缺乏。本研究旨在通过整合多组学数据,建立具有预后价值的蛋白质组学分型体系。
近日,首都医科大学北京天坛医院江涛院士团队与香港科技大学王吉光教授团队合作在《Cancer Cell》(IF=44.5)发表题为“Protein-based classification reveals an immune-hot subtype in IDH-mutant astrocytoma with worse prognosis”重磅研究,该研究通过整合蛋白质组、转录组、单细胞测序、空间组学及病理图像等多组学数据,对51例IDH突变型星形细胞瘤样本进行分析,首次在IDH突变型星形细胞瘤中发现了一种预后较差的“免疫热”亚型(IME),并开发了AI诊断工具--GUIDE,可快速精准识别IME亚型,为精准诊疗提供了新方向。
青莲百奥为该研究提供了磷酸化修饰蛋白质组学技术服务。

研究思路
发现队列(CGPA)
51例IDH突变型星形细胞瘤(原发+复发)
蛋白质组:51例
磷酸化蛋白组:41例
转录组:40例
全外显子组、DNA甲基化:39例
病理全切片成像(WSI):31例
scRNA-seq:21例
验证队列
TCGA:234例IDH突变星形细胞瘤
CGGA:273例IDH突变星形细胞瘤(20年随访)
纵向队列
60对初发-复发肿瘤(RNA-seq)
129对初发-复发肿瘤(病理WSI)
空间组学队列
6例(含1对初发-复发IME亚型)
空间转录组(10x Visium HD):2例
空间蛋白组(CODEX,48 panel):4例

研究亮点
蛋白质组学定义了具有预后价值的IDH突变型星形细胞瘤亚型
IME和PPR亚型在复发性肿瘤种更为富集
IME亚型以肥胖细胞型分化和淋巴细胞浸润为特征
开发临床可用的AI多组学诊断工具GUIDE:实现了基于多组学的患者分层

研究结果
一、具有不同生存结局的IDH突变型星形细胞瘤的蛋白质亚型
研究方法
对51例IDH突变型星形细胞瘤样本蛋白组学数据进行非负矩阵分解(NMF)无监督聚类。
研究结果
鉴定出4种蛋白质组学亚型:
脂肪生成/脂肪酸代谢型(AFM,33%):富集脂质代谢通路;
增殖/祖细胞型(PPR,~30%):富集细胞周期、DNA复制,CDKN2A/B缺失率高;
免疫/间质富集型(IME,13%):富集干扰素γ反应和EMT通路;
神经元型(NEU,~24%):富集神经元投射发育和突触传递。
生存分析显示:PPR和IME亚型的预后最差,总体生存期(OS,p=0.029)和无进展生存期(PFS,p=0.0046)差异显著,二者无显著差异。值得注意的是,IME亚型并不携带CDKN2A/B缺失等已知高危因素,却依然表现出高度侵袭性,这一发现凸显了蛋白质组学在识别新型高危亚型方面的独特优势。

图1 具有不同生存结局的IDH突变型星形细胞瘤的蛋白质簇
二、跨队列验证与纵向演变分析验证蛋白质组亚型的预后价值
研究方法
基于匹配的蛋白质组-转录组数据,开发一个转录组的分类器,在TCGA和CGGA队列验证;分析60对初发-复发肿瘤的纵向数据,观察亚型演化动态。
研究结果
该转录组分类器性能优异,经交叉验证及TCGA、CGGA两大独立队列验证,证实IME亚型与PPR亚型均预后不良,其OS显著短于AFM/NEU亚型。多变量Cox模型分析进一步明确IME是IDH突变型星形胶质瘤的独立不良预后因子(CGGA队列HR=2.55)。纵向研究还发现,复发肿瘤中侵袭性弱的AFM亚型减少,而PPR与IME等恶性亚型增多,提示肿瘤在进化中转向更具增殖与侵袭性的表型。

图2 RNA和蛋白质的整合分析验证了多队列蛋白质聚类的预后价值
三、单细胞分析揭示IME肿瘤独特的免疫微环境
研究方法
对21例样本(含3例IME)进行scRNA-seq(89,242个细胞),分析细胞组成和转录状态。
研究结果
scRNA-seq分析揭示IME肿瘤微环境特征:淋巴细胞浸润显著增加(p=1.5e-03),富集浆细胞和CD8+ T细胞;肿瘤细胞状态中MES样和AC样增加而增殖状态(G1/S、G2/M)减少;功能上MES样肿瘤细胞高表达GBP1/2,免疫细胞高表达抑制分子(CD163、TGFBI)和IgG重链(IGHG1),浆细胞标志IGKC显著升高(p=7.93e-162)。

图3 单细胞分析显示IDHm-IME胶质瘤中淋巴细胞浸润和免疫活性增强
四、组织病理学分析鉴定IDHm-IME胶质瘤中生殖细胞分化增强
研究方法
开发大语言模型(LLM)辅助提取172份TCGA病理报告特征;训练AI模型识别胚细胞分化(GD)。
研究结果
组织病理学分析确认GD是IME亚型的高度特异性形态标志,TCGA队列LLM分析(n=172)显示IME组GD阳性率显著更高(p=4.21e-08)。开发的AI-GD模型与病理学家定量结果高度相关(PCC=0.970),分类IME的AUC达0.927,可通过HE切片快速定量GD比例。纵向分析揭示复发时GD形态减少,但出现"oncostreams"和纤维增生增多,提示形态学演变而非表型丢失。

图4 组织病理学影像分析识别IDHm-IME胶质瘤中富集的胚细胞分化
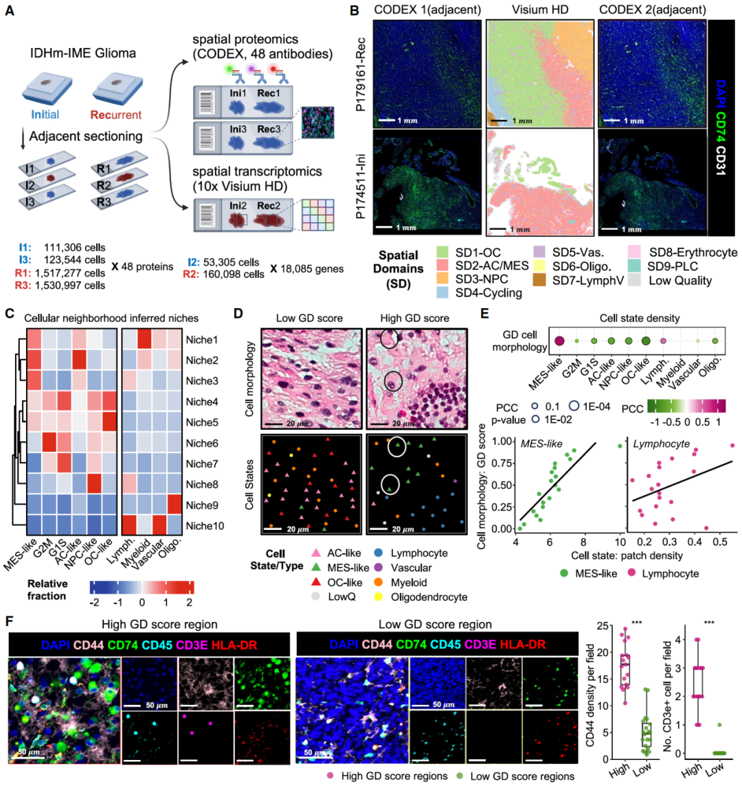
五、空间多组学解析IDHm-IME胶质瘤肿瘤细胞状态与淋巴细胞浸润
研究方法
对1例IME患者初发-复发配对样本进行Visium HD(18,805个基因,214,403个细胞)和CODEX(48个标志物,3,283,124个细胞)。
研究结果
空间多组学数据揭示了IME肿瘤内部高度有序的层状空间结构,初始样本6个空间域,复发样本7个空间域。GD细胞形态与MES样肿瘤密度强相关(PCC=0.847, p=2.42e-06),GD区域同时富集淋巴细胞。IDHm-IME胶质瘤整体构成肿瘤和TME丰富区域的分层结构中不同的空间生态位。GD细胞与高密度的MES样肿瘤状态和浸润淋巴细胞共定位,表明存在空间组织的肿瘤-免疫相互作用。

图5 IDHm-IME胶质瘤肿瘤细胞状态与淋巴细胞浸润的空间动态
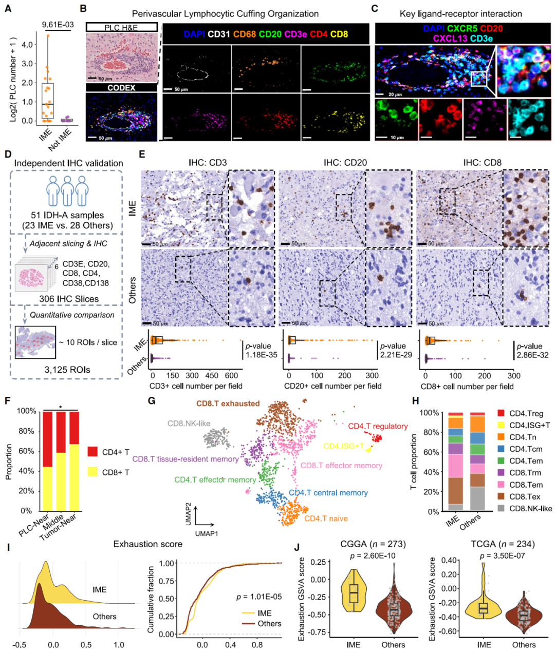
六、空间解析免疫热IDHm-IME胶质瘤中淋巴细胞浸润
研究方法
CODEX分析3例IME和3例非IME的空间蛋白表达;IHC验证51例样本免疫浸润。
研究结果
空间多组学分析揭示IDHm-IME亚型具有独特的“免疫热”微环境,其特征是形成以巨噬细胞、B细胞和T细胞为核心的血管周淋巴细胞袖套(PLC)结构,且其中T滤泡辅助细胞可能通过CXCL13-CXCR5互作驱动了PLC的形成。IHC验证显示IME组CD3+、CD8+、CD4+、CD20+及CD38+浆细胞密度明显增加(p<2.21e-29)。进一步通过scRNA-seq分析显示:IME中耗竭T细胞(CD8.Tex)比例显著增加(27.55% vs 13.83%),显著富集效应记忆和耗竭亚群(p=1.01e-05),且该发现在CGGA和TCGA大型队列中得到独立验证,提示该亚型患者或可从免疫检查点阻断治疗中获益。

图6 IDHm-IME胶质瘤肿瘤细胞状态与淋巴细胞浸润的空间动态
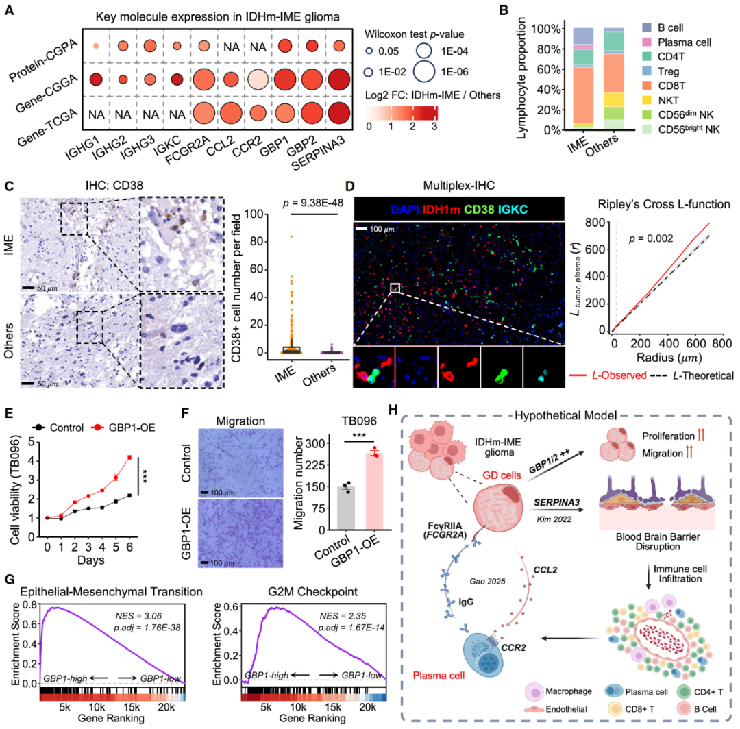
七、与IDHm-IME胶质瘤预后不良相关的分子特征
研究方法
本研究通过整合多组学数据、在IDH突变星形细胞瘤模型中过表达GBP1进行功能验证,并采用多重免疫组化分析空间共定位,探究了免疫热型IDHm-IME胶质瘤不良预后的分子机制。
研究结果
在IDHm-IME肿瘤中浆细胞浸润显著,伴随免疫球蛋白组分(IGHG1/2/3、IGKC)及相关受体(FCGR2A)上调,并与肿瘤细胞发生空间共定位(Ripley's L函数p=0.002);同时,GBP1/2和SERPINA3等因子介导的血脑屏障破坏促进免疫细胞浸润,其过表达直接驱动肿瘤细胞增殖与迁移。这些发现共同揭示了由肿瘤细胞内在特性(如GBP1驱动恶性行为)与微环境因素(如浆细胞浸润)共同作用导致IDHm-IME患者预后不良的机制。
本研究揭示IDHm-IME胶质瘤中浆细胞显著浸润,这些发现从肿瘤细胞内在恶性行为与微环境相互作用两方面,阐明了该亚型预后不良的机制。

图7 IDHm-IME胶质瘤肿瘤细胞状态与淋巴细胞浸润的空间动态
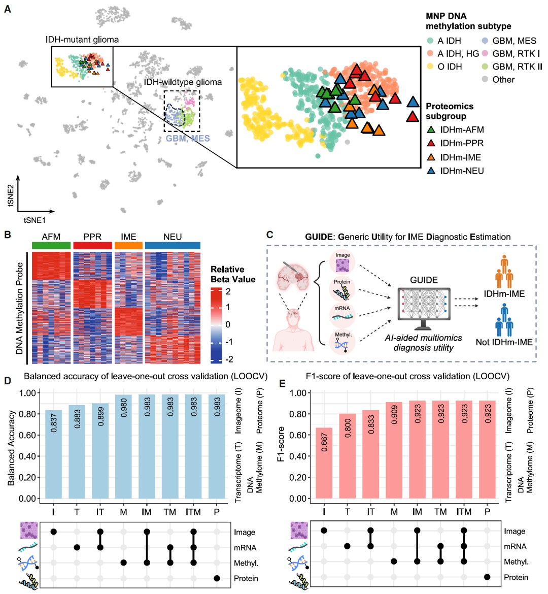
八、AI多组学诊断工具GUIDE的开发与验证
研究方法
整合图像组、蛋白质组、转录组、DNA甲基化组数据,开发软投票分类器。
研究结果
基于DNA甲基化谱分析,本研究揭示了IDHm-IME胶质瘤独特的表观遗传特征,并据此开发了人工智能诊断工具GUIDE。该工具仅凭影像数据即可实现约84%的平衡准确率,融合多组学数据后性能进一步提升,并在独立队列中成功验证了对预后不良患者的识别能力,为精准医疗提供了高效解决方案。

图8 IDHm-IME胶质瘤的AI驱动多组学诊断工具
关键发现
IME亚型特征
IME亚型约占IDH突变型星形细胞瘤的13%,具有“免疫热”特征,表现为显著的淋巴细胞浸润、浆细胞富集和胚细胞分化(GD),且预后显著较差。
分子机制
IME亚型中,间质样肿瘤细胞高表达干扰素刺激基因(如GBP1),可促进肿瘤细胞增殖和迁移;同时,T细胞耗竭和浆细胞与肿瘤细胞的空间共定位,解释了“免疫热但预后差”的矛盾。
纵向分析
肿瘤复发时,AFM亚型占比下降,PPR和IME亚型占比升高,提示肿瘤向更具侵袭性的亚型进化。
临床意义
预后分层
IME亚型可作为独立预后因子,为IDH突变型星形细胞瘤的预后评估提供新指标。
治疗指导
IME亚型的T细胞耗竭特征提示免疫检查点抑制剂可能有效,为精准治疗提供了方向。
诊断工具
开发的AI工具GUIDE可整合多组学数据或单一组学数据(如病理图像),快速精准识别IME亚型,适用于临床实践。
研究结论
该研究通过多组学整合和AI技术,为IDH突变型星形细胞瘤的精准诊疗提供了全新视角,有望推动该领域从“一刀切”治疗向个性化治疗转变。
参考文献
[1] Tang J, Fan W, Ruan Y, et al. Protein-based classification reveals an immune-hot subtype in IDH mutant astrocytoma with worse prognosis. Cancer Cell. 2025 Nov 10; 43(11):2136-2155.e14. doi : 10.1016/j.ccell.2025.08.006.